《壓力管道規范-公用管道》GBT3892-2020
本標準規定了公用管道(燃氣管道和熱力管道)的材料?設計與計算?制作與安裝?檢驗與試驗?安全運行與維護等與安全相關的基本要求?
1.2本標準適用于以下城鎮燃氣管道和城鎮熱力管道:
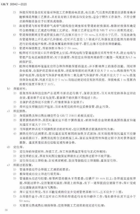
a)燃氣管道:由門站?儲配站?各類氣源廠站等燃氣廠站至用戶之間或廠站之間公用性質的燃氣管道及其附屬設施?附屬設施包括線路閥室?調壓站(含調壓箱)?凝水缸等,詳見圖1?
b)熱力管道:由熱源出口分界點至熱用戶(民用或工業)進口分界點之間,敷設在城鎮范圍內的蒸汽管道和熱水管道及其附屬設施,詳見圖2?其中蒸汽介質設計壓力小于或等于2.5 MPa,設計溫度小于或等于350 ℃;熱水介質設計壓力小于或等于2.5 MPa,設計溫度小于或等于200 ℃?
1.3本標準不適用于以下燃氣管道和熱力管道:
a)燃氣系統中廠站內(調壓站除外)的燃氣管道和熱力系統中廠站內(熱力站和熱分配站除外)的熱力管道;
b)工業用戶內部燃氣和熱力管道(以廠界劃分);
c)商業和居民用戶內部燃氣管道(以用戶引入管閥門為界)和熱力管道(以熱力入口為界);
d)燃氣和熱力設備內部管道?























































































