安評新規對安評行業及其客戶的影響

12月3日,國家應急管理部印發了《關于進一步強化過程監管提升安全評價技術服務質量的意見(征求意見稿)》,將集中整治安評師掛靠行為,嚴厲打擊安評機構違規出借資質等違法行為。這一新規,也將在不久之后實施。那么實施后,將對安評行業及其客戶帶來什么樣的影響呢?
2. 安評師資源可能緊缺
(1)新規要求
集中整治安全評價人員掛靠行為,要以個人社會保障號碼繳納社會保險的唯一性作為認定專職安全評價師。
(2)帶來的影響
安評人員的社保與安評機構掛鉤,且具有唯一性,可以確定安評行業即將出現一輪火熱的“搶人”場面,安評師的掛靠費用也將隨之水漲船高。
3. 安評項目與人掛鉤
(1)新規要求
自2021年1月起實行安全評價機構從業人員項目自主申報制度。將依托安全評價檢測檢驗機構信息查詢系統,搭建公開申報查詢平臺,要求機構所有從業人員于每季度第一個月的前五個工作日內,自主申報上一季度完成法定安全評價項目、擔任主要職責、開展主要工作等情況。
(2)帶來的影響
通過信息化手段防止項目違規轉包、出借資質、套蓋公章等問題,安評師在單位時間內所編寫的安評報告的“高產時代”即將結束。
4. 安評報告質量高要求
(1)新規要求
安全評價報告存在法規標準引用錯誤、關鍵危險有害因素漏項、重大危險源辨識錯誤、對策建議與存在問題嚴重不符等重大疏漏(重大疏漏情形認定見附件1),但尚未造成重大損失的,由發現上述行為的部門提請機構注冊地省級資質認可機關暫停其資質6個月并責成涉事機構限期整改,整改期間不得從事法定安全評價,整改結束并經資質認可機構驗收通過后方可繼續開展法定評價業務。
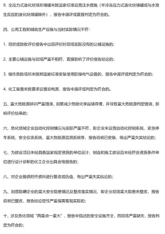
安全評價報告存在重大疏漏并造成嚴重后果、安全評價報告虛假失實的(虛假失實情形認定見附件2),由發現上述行為的部門提請機構注冊地省級資質認可機關吊銷其資質并向社會公告,同時按規定對安全評價機構和相關責任人實行行業禁入、納入不良記錄“黑名單”。
(2)帶來的影響
“照貓畫虎”套模板、安評不去現場的“閉門造車”等現象將大幅度減少,且無論是安評報告人員還是安評報告簽字專家,都必須花費更多的時間、精力來編寫、復核評價報告,可以確定的是安評簽字的專家費會有所上浮、安評報告人員單個項目的提成可能會有所增加,但單位時間內的編制完成的報告數量會有所減少。
5. 對安評客戶的影響
羊毛出在羊身上。受新規實施后安評機構存量減少、安評師資源緊缺、安評項目與人掛鉤以及安評報告質量高要求的影響,安評機構的人力成本必然會有所上浮,對于安評客戶而言,單個安評項目的價格可能較過往有10%以上的漲幅。
附1:安評報告重大疏漏情形


附2:安評報告虛假失實情形 



