請注意,突發中毒應急新標準發布!
現發布《突發中毒事件衛生應急處置技術規范 總則》等2項推薦性衛生行業標準,編號和名稱如下:
WS/T 679—2020 突發中毒事件衛生應急處置技術規范 總則
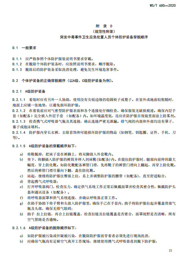
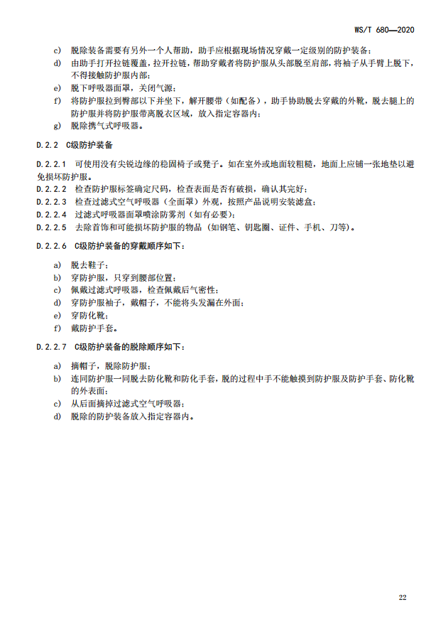
WS/T 680—2020 突發中毒事件衛生應急處置人員防護導則
上述標準自2020年 12月1日起施行。
特此通告。
國家衛生健康委
2020年6月10日













































現發布《突發中毒事件衛生應急處置技術規范 總則》等2項推薦性衛生行業標準,編號和名稱如下:
WS/T 679—2020 突發中毒事件衛生應急處置技術規范 總則
WS/T 680—2020 突發中毒事件衛生應急處置人員防護導則
上述標準自2020年 12月1日起施行。
特此通告。
國家衛生健康委
2020年6月10日












































